人人通空间-宁夏教育资源公共服务平台

银川市第一幼儿园

>学校首页>菁菁校园>学校公告>内容详情
热门资讯
  • 暂无资讯

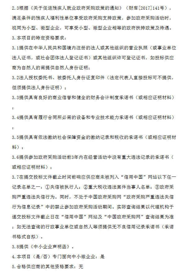
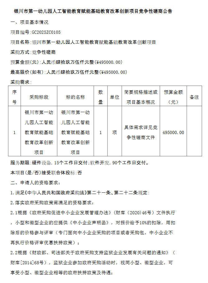
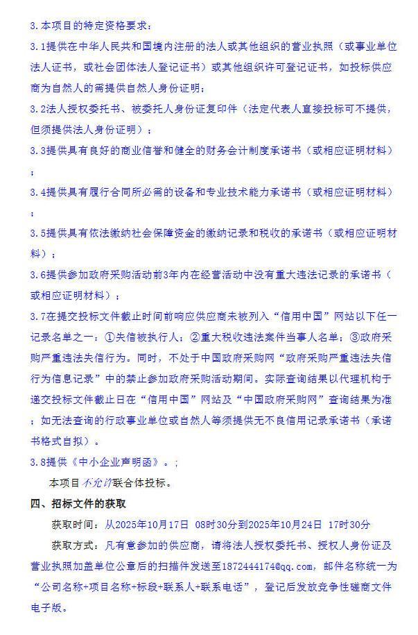
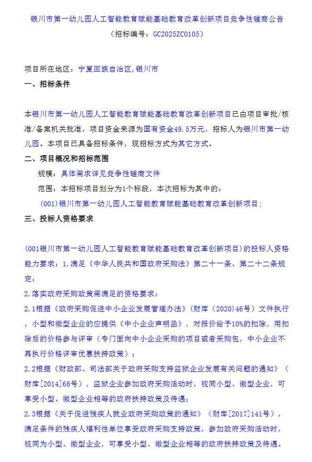
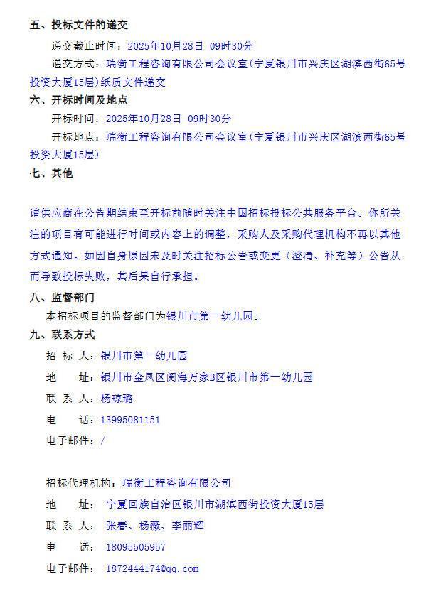
银川市第一幼儿园人工智能教育赋能基础教育改革创新项目竞争性磋商公告

发布时间: 2025-10-17 17:18 发布单位: 银川市第一幼儿园 浏览量: 2207 【公开】

1.jpg

2.jpg

3.jpg

4.jpg

5.jpg

6.jpg

7.jpg

8.jpg

来源:中国招标投标公共服务平台


评论

还能输入140

用户评论

版权所有:宁夏回族自治区教育厅    技术支持:宁夏教育信息化管理中心 客户服务热线:0951-5559291   0951-5559148  
Copyright© 2020 nxeduyun.com. All rights reserved   宁ICP备16000125号   宁公网安备 64010602000493号 宁ICP备16000125号

经过核实,本空间由于存在敏感词或非法违规信息或不安全代码或被其他用户举报,
已被管理员(或客服)锁定。
本空间现无法正常访问,也无法进行任何操作。
如需解锁请联系当地教育技术部门,由当地教育技术部门联系锁定人处理。

当前机构空间已被管理员(或客服)封锁。
目前机构空间无法正常访问,也无法进行任何操作。
如需重新开放,请联系当地教育技术部门,由当地教育技术部门联系管理员(或客服)处理。